另,本文讨论的一切 “XXX 合法与违法” 问题,分析的主体都是 “单纯访问境外网站”,不包括 “访问、发布、传播违法有害信息”,后者当然属于违法犯罪行为,但这和翻墙行为没有任何本质联系,因为在境内网站也可访问、发布、传播违法有害信息。
这是一个很有趣的现象 ——“翻墙” 是一个同时牵涉法学和计算机技术的两个领域的跨学科问题。很多法学专家不了解技术;很多技术人员,也没有意愿探讨技术涉及的法律问题。这个疑难问题今天终于被我这个 “既没学好法,又没学好计算机” 的奇葩捡了漏。望两个学科的大佬们对于本文可能出现的纰漏予以指正!
由于企业的 “翻墙” 行为既未使用合法的 “国际出入口信道”,也未接入合法的 “接入网络”,甚至未使用境内的 “互联网络”,已经违反了《中华人民共和国计算机信息网络国际联网管理暂行规定》的规定,公安机关有权责令企业停止国际联网行为,同时给予警告,并处以 15000 元以下的罚款。
因为全球大部分根域名服务器都设立在美国,所以美国掌握互联网的底层,而中国必须建立 GFW 来保障互联网安全。这也是互联网 + 产业安全运转的重要基础。
国际出入口信道是物理信道,现行法只规定不允许非法架设物理信道 —— 翻墙必定使用合法物理信道(主要在第四章展开论证)—— 翻墙不违法
①“个人使用 vpn 等工具翻墙” 的禁止性规定是不存在的,无论是从技术角度还是法律方面,访问境外网站和境内网站没有任何本质区别;
②一切翻墙行为都必须使用国家批准的合法国际出入口信道,因为全球互联网的本来面貌就是所有国家网络基建的互联互通(主要在第四章展开论证);
③GFW 的运行基本原理是 “网络攻击或入侵检测”(主要在第四章展开论证);
④“翻墙” 的基本原理是抵御 “网络攻击或入侵检测”(主要在第四章展开论证)。
[title]目录[/title]
一、案例导入及相关材料真实性的检证
二、法条分析及相关专业名词释义
1、什么是邮电部国家公用电信网提供的国际出入口信道?
2、1996 年的 “国际出入口信道” 的概念在 20 年间是否发生变化
3、当我们讨论 “翻墙行为” 究竟是否违法时,我们首先应该讨论什么
4、翻墙行为是否属于私自架设物理信道?
三、提供翻墙方法、售卖翻墙服务的违法性
四、从计算机技术角度解读—— 什么是墙,什么是翻墙
1、互联网访问基本原理 ——OSI 参考模型
(1)国内网站访问原理
(2)境外网站访问原理
2、GFW 的原理
(1)DNS 域名服务劫持 / 缓存污染
(2)BGP 路由劫持(“黑洞路由”)
(3)TCP RST 重置
(4)协议检测→拆包→关键词匹配→封锁
(5)深度包检测
3、翻墙的原理
五、结语

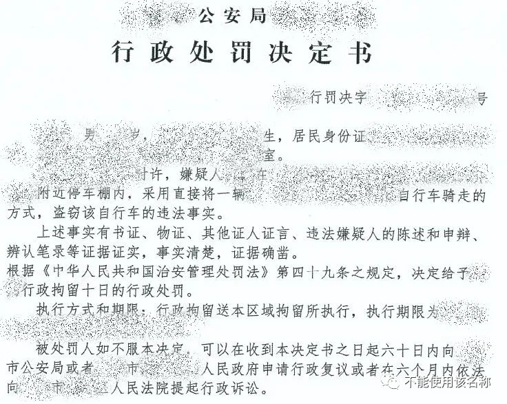
广东公安执法信息公开平台行政处罚决定书信息 韶雄公 (网) 行罚决字 [2019] 1 号 http://www.gdgafz.alldayfilm.com/bookDetail.html?type=1&id=1134323
a. 样图中的文书格式非常极其不规范,正文字体大小悬殊、行距和字距不统一。表面上,该文书似乎是一份标准模板,横线是提前固定的,但细看便可发现,正文文字下划线与页面的边距不统一,因此这明显是在正文文字填写之后才事后加上 “下划线” 格式的。且文字没有统一边距;
b. 在 “现查明” 的正文部分,“‘蓝灯’(Lantern Pro)软件 APP” 中的 “软件” 和 “APP” 系表意相同的两个名词,此处连用存在语病,十分怪异;
c. 在内容部分,“且最近一周的登陆次数为 487 次” 并没有相应的证据材料予以佐证。 首先,行政相对人不可能记住自己使用 vpn 的连接次数,因此该数据不可能从询问笔录中反映出来。
其次,手机 app 本身并不会保存每天的连接次数,也没有日志的功能;
此外,即使该数据在手机和 app 内部以日志的形式保存,行政机关也不可能靠妄加猜测突然检查朱某某的手机,而是只可能使用远程手段(例如公安机关远程监控系统、电信运营商的举报或直接向运营商收集用户访问境外 ip 地址相关信息),但这样的证据并没有在此份决定书样图中反映出来,所以在证据层面是可疑的。
《中华人民共和国计算机信息网络国际联网管理暂行规定》(国务院令第 195 号)(1996 年 1 月 23 日)
第六条 计算机信息网络直接进行国际联网,必须使用邮电部国家公用电信网提供的国际出入口信道。任何单位和个人不得自行建立或者使用其他信道进行国际联网。
第十四条 违反本规定第六条、第八条和第十条的规定的,由公安机关责令停止联网,给予警告,可以并处 15000 元以下的罚款;有违法所得的,没收违法所得。北大法宝 【法宝引证码】 CLI.2.13908 (现行有效)
关于发布《计算机信息网络国际联网出入口信道管理办法》的通知(邮部〔1996〕492号)
第二条 我国境内的计算机信息网络直接进行国际联网,必须使用邮电部国家公用电信网提供的国际出入口信道。
任何单位和个人不得自行建立或者使用其它信道(含卫星信道)进行国际联网。
北大法宝 【法宝引证码】 CLI.4.14832 (现行有效)
首先,从立法渊源上看,“国际出入口信道” 一词最早起源于 1996 年出台的《中华人民共和国计算机信息网络国际联网管理暂行规定》(下称暂行规定)和关于发布《计算机信息网络国际联网出入口信道管理办法》的通知(邮部〔1996〕492号)(下称管理办法)。但很遗憾,在两部规范性法律文件内,并没有对 “国际出入口信道” 作出释义。但从后者的第二条第二款我们可以从 “(含卫星信道)” 这一标注中洞察到 “信道” 可能的含义 —— 即它很可能具有物理意义。
好在,1998 年国务院信息化领导小组又出台了一部相关的部门规章,对 “国际出入口信道” 的含义作出了明确的规定。
关于印发《中华人民共和国计算机信息网络国际联网管理暂行规定实施办法》的通知
(国信[1998]001号)
第三条 本办法下列用语的含义是:
(三)国际出入口信道,是指国际联网所使用的物理信道。
北大法宝 【法宝引证码】 CLI.4.19760 (现行有效)
根据《电信业务分类目录(2015 年版)》,国际联网所使用的物理信道包括但不限于以下几种:国际陆缆、国际海缆、陆地入境站、海缆登陆站、国际地面传输通道、国际卫星地球站、卫星空间段资源、国际传输通道的国内延伸段,以及国际通信网带宽、光通信波长、电缆、光纤、光缆等国际通信传输设施。
防火长城(英语:Great Firewall,常用简称:GFW,中文也称中国国家防火墙,中国大陆民众俗称墙、网络长城、功夫网等等),是对中华人民共和国政府在其互联网边界审查系统(包括相关行政审查系统)的统称。此系统起步于 1998 年,其英文名称得自于 2002 年 5 月 17 日 Charles R. Smith 所写的一篇关于中国网络审查的文章《The Great Firewall of China》,取与 Great Wall(长城)相谐的效果,简写为 Great Firewall,缩写 GFW。
因此,毫不避讳地说,若国内各地基层公安机关真的广泛存在 “依据上述规范性法律文件对公民的‘翻墙’行为予以处罚” 的现象,那绝对是明显的适用法律错误。
更进一步,《暂行规定》为 “擅自设立非法国际出入口信道” 的行为设定了行政处罚事项,而该处罚的裁量基准是 “15000 元人民币以下”。这个数字,从当今的经济水平来看,对于个人来说不算一个很大的数字(但实际上这个上限对于个人来说已经很高了)。但是我们不要忘了,设立该处罚事项的规范性法律文件是在 1996 年出台的,我们必须关注 1996 年前后的职工平均工资水平,才能洞察 “1 万 5” 在行政裁量基准上的合理与否。
一、关于公布上海市 1998 年度职工月平均工资、国有企业职工年平均工资及增长率的通知
二、1998 年度全市国有企业职工年平均工资为 11546 元,比上年增长 0.8%(增幅按国家统计局新口径作了相应调整)。凡按 1998 年国有企业职工年平均工资计算的事项,均按此水平执行。
沪劳保综发(1999)18 号 上海市劳动和社会保障局 (链接:http://law.51labour.com/lawshow-36037.html)
但很有意思的是,《暂行规定》历经 20 多年,裁量基准竟然从未发生变化,依旧是上限一万五。但是 1996 年的一万五和 2020 年的一万五,可完全不是一个数量级的。但立法部门竟然从没有想着修订,也着实让人奇怪。
为了推动中国与塔吉克斯坦、巴基斯坦间国际通信业务的共同发展,促进区域的共同繁荣,工业和信息化部批准中国电信设置塔什库尔干国际通信信道出入口,为中亚、南亚区域经济发展提供良好的通信平台和保障。
中塔直达光缆的建设,可以满足中塔间双边落地业务需求……(省略)…… 中巴直达光缆的建设将从根本上改变……(省略)……,满足中把双边落地及转接业务需求,对巴基斯坦国际出入口带宽能力的丰富和提升具有重大战略意义。
工业和信息化部批准设置塔什库尔干国际通信信道出入口 发布时间:2011-06-27 来源:电信管理局 (链接:http://www.miit.gov.cn/n1146290/n1146402/n7039597/c7065495/content.html)
进一步,从近期的规范性法律文件来看,与 “翻墙” 关系最密切的莫过于工业和信息化部关于清理规范互联网网络接入服务市场的通知(工信部信管函 [2017] 32 号) 以及工业和信息化部办公厅关于深入推进互联网网络接入服务市场清理规范工作的通知(工信厅信管函〔2018〕161 号)。
工业和信息化部办公厅关于深入推进互联网网络接入服务市场清理规范工作的通知
但随着清理规范工作深入开展,一些深层次矛盾逐步浮出水面,部分企业违规自建传输网络、非法经营传输业务及违规经营跨境数据通信等问题仍较为突出,……(省略)…… 有关事项通知如下:
四、各基础电信企业要加强网络资源和用户台账管理,采取技术、管理、法律等措施,防范网络资源被用于非法经营。要配合各通信管理局做好违规线索核查,及时关停被用于非法经营、违规使用的网络资源。
北大法宝 【法宝引证码】 CLI.4.314373
工业和信息化部关于清理规范互联网网络接入服务市场的通知(工信部信管函 [2017] 32 号)
二、工作重点
(二)严格资源管理,杜绝违规使用
4. 违规开展跨境业务问题。未经电信主管部门批准,不得自行建立或租用专线(含虚拟专用网络 VPN)等其他信道开展跨境经营活动。基础电信企业向用户出租的国际专线,应集中建立用户档案,向用户明确使用用途仅供其内部办公专用,不得用于连接境内外的数据中心或业务平台开展电信业务经营活动。
北大法宝 【法宝引证码】 CLI.4.289332
看到这两份文件的一些措辞,很多人又会将 “专线(含虚拟专用网络 VPN)等其他信道” 等同于 1996 年、1998 年文件提及的 “国际出入口信道”,但两者是不同的概念。
首先应当明确的是,两者的规制主体范围是不同的,1996 年文件针对的是所有企业和个人,而 2017 年文件仅限于跨境业务经营的企业;96 年文件中 “国际出入口信道” 概念的外延仍然受到 1998 年《中华人民共和国计算机信息网络国际联网管理暂行规定实施办法》的限制,即其外延仅限于物理层面的信道,而 2017 年文件中的 “专线”(含虚拟专用网络 VPN)同时包含物理层面的信道以及虚拟专用网络。因此,前者(因 “信道” 的物理性而)不限制个人使用虚拟 vpn,后者也(因规制主体不包括个人而)不限制个人使用虚拟 vpn。
另外,分析法条不能脱离于立法背景,之所以将 17 年、18 年两份文件并列展示,是因为两者立法在 “规制 vpn” 领域的意图是一致的 ——“部分企业违规自建传输网络、非法经营传输业务及违规经营跨境数据通信等问题仍较为突出”、“防范网络资源被用于非法经营”。其表明,相关文件的出台针对的是企业违规跨境经营以及无资质企业非法经营网络服务(包括云服务、CDN 服务),但与个人访问境外网站皆无直接关系。
值得一提的是,虽然上述文件是为了规制 “企业违规使用 vpn 服务” 的乱象,但其具体的措施却是将市场上一切没有相关资质的 vpn 服务全部一刀切,而相当多的 vpn 服务的主要受众是普通大众。因此,从名义上,政府规制的是企业违规跨境经营,但实际上对于个人用户访问境外网站产生了极为深远的消极影响,一个很直观的事实就是 —— 自 2018 年以来,apple store 的所有 vpn 软件全部下架。因此,其公开的立法目的和最后的政策效果是有很大差距的。
3、当我们讨论 “翻墙行为” 究竟是否违法时,我们首先应该讨论什么
我认为近些年人们对于 “翻墙” 的研究和讨论有些本末倒置了。
行政法规作出一个禁止性规定,首先要有禁止的主体和对象。换言之,在我们讨论 “翻墙违法性” 之前,我们应当先讨论到底什么是 “墙”,“墙” 到底存不存在。
这道墙在我们每个人眼中看来,显然它是事实存在的。我在上一篇文章提及一个想法 ——“在一个个生活事实和亲身体验中,人的大脑永远不会欺骗自己”。但是,生活事实和亲身体验很可能影响我们对于一件事情在法律意义上的判断 —— 因为人们倾向于相信,如果一件事情在生活中是被事实禁止的,那么他就一定规定在了法条上。
但实际上:
没有任何一个公开的规范性文件规定过:个人不允许访问境外网站。
没有一个哪怕是效力最低的红头文件敢声称:访问 youtube、Twitter 是违法的。
如果你觉得有,请带着法条来找我(但请不要携带上述我提及的规范性法律文件来找我)。
其实到这一段为止,关于个人翻墙的法律问题已经全部讲完了,但还没有形成完整的逻辑链。因为上文只解决了大前提的问题,若没有论证翻墙行为的本质这一小前提,那么就不能得出翻墙合法或违法的结论。因此在下面一节,我提前总结了技术方面的几个重要结论(虽然不是法律问题,不应放在这一章),它们的论证部分统一放在本文第四章,其论证过程是相当庞杂和啰嗦的,因此第四章仅供感兴趣的朋友们阅读。而对于大多数人来说,看完下一节的结论性总结(且无条件相信的话),对于个人翻墙问题的讨论实际上已经可以就此终结了。
4、翻墙行为是否属于私自架设物理信道?
在上文,我们明确了现行法对于个人上网的禁止性规定只限于 “禁止违规搭建违法物理信道”,那么翻墙是否就是其字面意思 —— 从一堵墙私拉一根网线翻过去呢?答案是否定的。
在看完第四章的互联网技术讨论部分,你会对以下几个重要事实有基本的认识。
(1)任何人通过任何手段访问任何境外网站,不管是合法手段还是非法手段,不管是访问合法网站还是有违法信息的网站,其必定要通过中国电信、中国联通和中国移动三家电信运营商(经批准)架设的陆上或海底光缆。因此,翻墙不可能违反关于 “物理信道” 的规定,如果有,那就是适用法律错误。
(2)全球互联网的本来面貌并非是每一个国家都在各自为政,各自建立一个庞大的 “局域网”,相反,几乎所有国家的网络都是互联互通的。有了国家之间建设的陆上、海底光缆,民众访问境内网站和境外网站从技术上是没有任何区别的,在现行法意义上也是没有任何区别的。
(3)你不能访问境外网站唯一的原因,是你正在遭受 DNS 劫持、域名污染、DDOS 攻击、TCP 旁路阻断、BGP 劫持(黑洞路由)等网络攻击或防御手段。(这些专业名词会在第四章详细介绍。)这些攻击防御手段只有技术人员才能感受到,普通人唯一的感受就是无法访问外网。当前没有任何公开的官方文件证实了上述攻击手段存在,现行法也没有为上述任何网络攻击手段提供合法性依据。
(4)你通过任何手段进行翻墙,这一行为的本质是抵御或逃避上述网络攻击,并使用国家批准的合法互联网基础设施访问境外网站,不存在违法的问题,也没有实际的社会危害。
[title]三、提供翻墙方法、售卖翻墙服务的违法性[/title]
这一段虽然和本文主题 “个人翻墙” 并没有直接关系,但本文的结论和现行司法实践对于 “出售翻墙工具” 的论证是矛盾的,所以必须指出来。
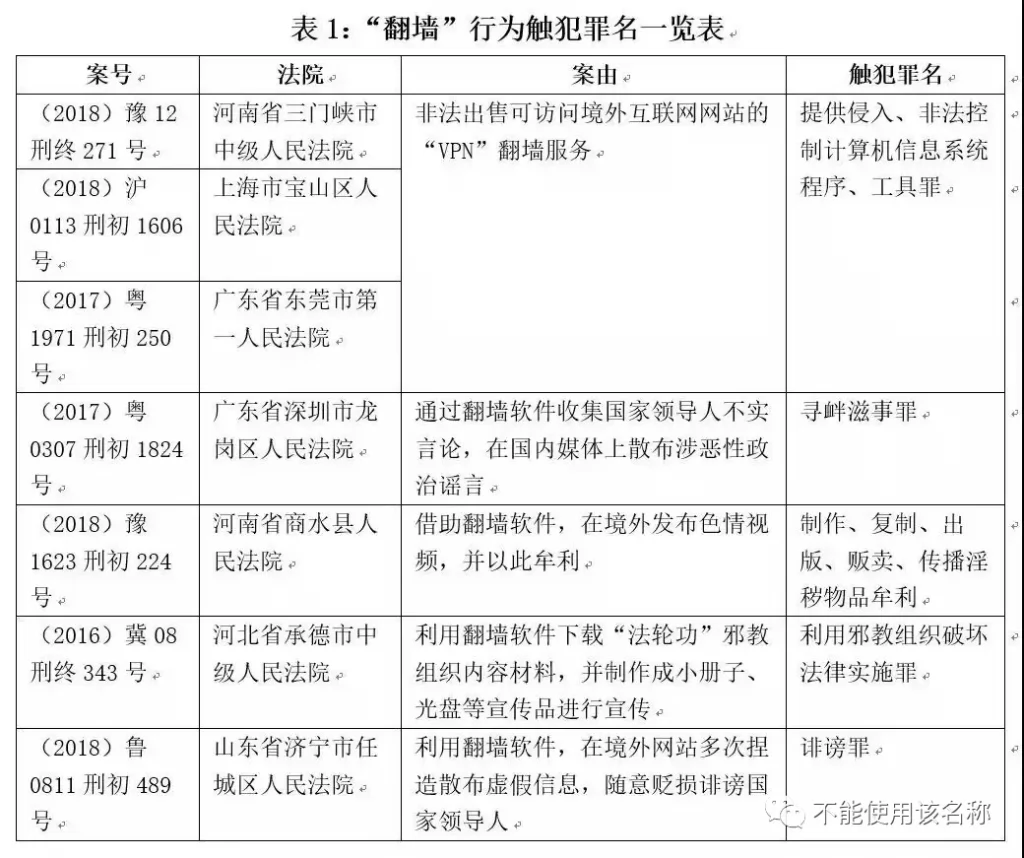
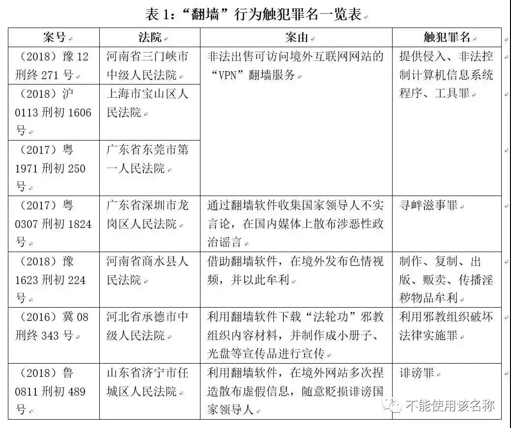
下图展示了可能涉及 “翻墙” 的罪名,我们主要关注第一类案由:“非法出售可访问境外互联网网站的 'VPN' 翻墙服务”,其对应的罪名是 “提供侵入、非法控制计算机信息系统程序、工具罪”。
目前出售翻墙服务是违法犯罪行为,相关的案例在无讼的检索结果中不计其数。法院判决的论述部分基本上与下面的引用大同小异:
本院认为,被告人为牟取非法利益,违反国家规定,在互联网推广用于侵入计算机信息系统的程序、工具,情节特别严重,其行为已构成提供侵入、非法控制计算机信息系统的程序、工具罪。公诉机关指控的罪名成立。经查,本案的 “XXX” 软件,利用公用网络架设专用网络,并进行数据加密传输,使计算机信息系统自由访问中国境内无法访问的境外网站,因此,该软件属于 “用于侵入计算机信息系统的程序、工具”。被告人在未经电信主管部门批准的情况下,提供的 “XXX” 软件使客户的计算机自由访问境外网站,数据传输受到加密保护,突破我国技术安全防护措施,危害了国家信息网络安全,符合提供侵入、非法控制计算机信息系统的程序、工具罪的客体。
(2018)鄂 1202 刑初 389 号
自从我学习了这个罪名以来,就对此抱有极大的质疑。翻墙工具怎么可以等同于 “用于侵入计算机信息系统的程序、工具”?
一个最简单的反驳实例就是,GFW 最早的原理是将 google.com 指向无效 ip 地址(即第四章论述的 DNS 污染 / 域名劫持),而最早的翻墙原理是在本地建立一个 DNS 库,将 google.com 指向真实的 ip 地址,或者使用 8.8.8.8 这样尚未被污染的 DNS 服务器,这样当你在浏览器键入 google.com 这一域名的时候,其就会访问正确的服务器。而这一行为的唯一操作步骤,就是打开 windows 的一个名为 hosts 的系统文件,将谷歌域名对应的 ip 地址录入,或者修改本地网卡的 DNS 设置,翻墙的效果就达成了。这样一个简单的步骤,怎么可能侵入了外人的计算机信息系统?
而 “架设专用网络,进行数据加密” 是一个非常常用的网络应用,很简单的例子,在家里访问学校的图书馆以及学术资源,要打开 vpn 软件,这就是建立了一个加密通道,其和翻墙软件的原理是一模一样的,只存在结果上的不同。而这种技术突破 “我国技术安全防护措施” 的唯一原因,是由于这个所谓的 “防护措施” 会对你的网络请求进行分析,而加密流量很难被分析。况且,现行的规范性法律文件从没有提及这些法院判决中提到的 “我国技术安全防护措施”。
另一个很有意思的问题是法院判决中通常会提到的 “使计算机信息系统自由访问中国境内无法访问的境外网站”。但看了本文第四章,你就会认识到,这个世界上的互联网的本来面貌,就是让每个人可以自由地访问不同国家的服务器,并且这种自由在 2002 年以前是普遍存在的,在 2010 年以前也是大部分人都能享受到的。除非真的有一部行政法规出台,告诉我个人不能访问境外网站,这样我才能理解法院竟然能给出这样的表述。
另外,你可以洞察到,在法官论证部分,通常会有常人难以发现的跳跃性和滑坡论证。例如,“利用公用网络架设专用网络,并进行数据加密传输,使计算机信息系统自由访问中国境内无法访问的境外网站,因此,该软件属于 “用于侵入计算机信息系统的程序、工具”。” 这句话看似行云流水,但你细究下来,就会产生非常多的疑问 —— 为什么一个工具可以自由访问原本无法访问的境外网站,就是侵入计算机信息系统的工具?为什么有些网站不能访问,其依据是什么?侵入的是哪一个计算机信息系统?该系统的 ip 地址是什么?地理位置具体在哪里?有什么相关规定吗?这种暧昧和含糊其辞其实不难理解,因为 GFW 这个词真的从未出现在某个文件上,但难以想象,“翻墙” 这个词居然可以在相关的判决文书中随处可见。
但是,我是绝对支持对一些市面上大部分出售翻墙工具的人进行惩罚的,因为他们之中很多人都只是偷窃了开源项目技术人员的劳动成果,亦或是提供与其宣称不符的劣质(违法)产品,从而收取暴利,收割智商税。从构成要件上看,我认为其更加符合非法经营罪的构成要件,而非提供侵入、非法控制计算机信息系统程序、工具罪,因为后者在论证上存在着严重的逻辑漏洞。
另外,不仅仅是出售翻墙工具,还有很多技术人员因为编写开源翻墙项目而获此罪名。因此,这一领域的法律问题应该结合计算机技术问题被更深入、更广泛的探讨,这也是我写这一篇文章的初始动机。因为很多人确实需要通过境外网站查询学术资料、海淘等,这些行为都不存在违法性。而当他们使用翻墙工具访问境外网站大多不受惩罚的同时,惩罚却被转嫁到了提供翻墙方法的人之上。
而与此同时,现在社会上出现一种声音,他们也同意国家根本不禁止个人翻墙,但他们更进一步表达了他们的自信和乐观,他们认为国家不仅不禁止翻墙,还鼓励有独立思考能力的人翻墙输出文化(依据是李子柒);同时认为:对于真正有独立思考能力的人来说,翻墙实在是太容易了,甚至他们会用嘲讽的语气阴阳怪气道:“没有独立思考能力的人活该待在墙内”。这种风气我认为非常不好,毫不避讳地说,这是吃人血馒头的行为。因为他们不知道,真正致力于 “为他们寻找访问境外网站方法” 的人,大多承受着极大的法律风险,而与此同时,GFW 的技术手段越来越强悍,翻墙的成本越来越高,普通人甚至很容易在这一领域被骗 —— 对于这些问题,他们向来是采取无视态度的。如果让这种声音成为这个社会的主流,那么我对这一领域在未来进展的预测将是极其悲观的。
更进一步,我们应当思考,当程序员为 “人们正常访问合法境外网站” 而努力的时候,法律工作者的努力又在哪里?为什么现在大部分法律工作者都在就着错误的计算机基本常识来进行法律方面的论证呢?不禁陷入了深思……
[title]四、从计算机技术角度解读:什么是墙,什么是翻墙[/title]
在了解 GFW 和翻墙的原理之前,你必须对互联网运行的基本原理有一个宏观的了解 —— 至少,你需要知道当你在浏览器键入 baidu.com,页面呈现在你眼前时,究竟发生了什么。你只有知道发生了什么,才可能看懂 GFW 是怎么样阻止你访问网页,而翻墙又是如何让你穿越重重阻碍成功访问境外服务器的页面的。
我们之中一定有很多人还依稀记得高中、大学计算机课曾提及 “互联网分成好几个层次”。最浅显易懂的当然是物理层,因为日常生活中,光纤、网线、电话线之类的东西是随处可见、看得见摸得着的。
那么,关于 GFW 和翻墙的一切话题,都在上述模型中的哪一层呢?你以为他们在第一层(物理层),实际上他们分布在第三层(网络层)、第四层(传输层)和第七层(应用层)。
浏览器并不会直接聪明地找到百度的服务器。
正如我们在使用传统电话时,不可能直呼一个朋友的名字,电话就自动打过去了 —— 我们一定需要知道朋友的电话号码。此时 baidu.com 就相当于你的一个朋友的名字,而它的电话号码就是我们熟知的 ip 地址(第三层:网络层)。但我们不可能像记住朋友手机号那样记住 baidu.com 对应的 ip 地址 39.156.69.79,而是需要一个电话号码簿替我们记住。这个电话号码簿有很多种,例如浏览器缓存(短时)、本地 DNS 缓存、hosts 文件、网卡配置信息里的 DNS 服务器以及 DNS 根域名服务器,优先级从前到后。在上述所有 “电话号码簿” 中,都记载了 “baidu.com=39.156.69.79” 这样一个信息,当我们命令浏览器访问 baidu.com 时,(若浏览器缓存、本地 DNS 缓存、hosts 文件都没有记载这位朋友的号码),那么浏览器就会使用 UDP 协议(第四层:传输层)向 DNS 服务器请求 baidu.com 背后的 ip 地址,DNS 服务器域名系统解析(第七层:应用层)后返回正确的 ip 地址。
http 协议(第七层:应用层)是建立在 tcp 协议(第四层:传输层)基础之上的的,tcp 在建立连接前有三次握手。
通过 dns 解析之后,拿到了 ip,就可以通过 ip 向服务器发送 http 请求了,因为 http 是工作在第七层应用层,tcp 是工作在第四层传输层,所以发生 http 请求之前,还会进行 tcp 的三次握手。 tcp 的三次握手是:客户端首先向服务器发送一个带有 SYN 标识和一个 seq 的随机数,服务端收到后,需要给客户端回应一个 ack,ack 的值就是刚才的 seq 随机数的值 + 1,在回应包里,还包含一个 SYN 的标识和一个 seq 随机数。客户端收到服务端发过来的回应包之后,再给服务端发送一个 ack,ack 的值就是刚才服务端发过来的 seq 的值 + 1。上面三步完成之后,三次握手就完成了,下面就可以开始传数据了。 为什么建立连接要这么复杂呢?一切为了安全和可靠。DNS 服务所运用的 UDP 协议和 http 请求的 tcp 协议最大的区别在于,UDP 就像一个在国际货物运输过程中前赴后继、不顾一切的承运人,它努力以最快的速度把 “货物” 交付到你手上,但态度极差,从来不主动跟你联系,也不会接你的电话,货物是否损毁或者送错了人都不在它的义务范围内;而 TCP 就像一个严谨、可靠、负责、慢条斯理的承运人,它在为你进行货物运输时会不断和你建立联系,在送货前不停打电话跟你反复确认,而且要打三次,生怕送错了人,送完货物也会不紧不慢地和你再三确认,要跟你打四通电话。 网上一个更形象的例子是 ——
TCP 三次握手好比在一个夜高风黑的夜晚,你一个人在小区里散步,不远处看见一位漂亮妹子迎面而来,但因为路灯有点暗等原因不能 100% 确认,所以要通过招手的方式来确定对方是否认识自己。
你首先向妹子招手 (syn),妹子看到你向自己招手后,向你点了点头挤出了一个微笑 (ack)。你看到妹子微笑后确认了妹子成功辨认出了自己。
但妹子有点不好意思,向四周看了一看,有没有可能你是在看别人呢?她也要确认一下。妹子也向你招了招手 (syn),你看到妹子向自己招手后知道对方是在寻求自己的确认,于是也点了点头挤出了微笑 (ack),妹子看到你的微笑后确认了你就是在向自己打招呼。于是两人加快步伐,走到一起,彼此之间相互拥抱。
tcp 三次握手已经很生动形象了,但毕竟从上海发送一个数据包至百度架设在北京的服务器的难度,与 “在小区里和美女当面互相打招呼” 的难度压根不在一个数量级,数据包是如何通过祖国大地下架设的 “杂乱无章”、连通全国的光纤中找到去往北京的最快的路,而不至于兜圈或者迷路呢?
这要得益于国内几家国有电信运营商建立的庞大的骨干网和城域网。我们作为外行,可以把这种网络理解成一个个互相连通的节点。
例如,中国电信 163 骨干网分为北京、上海、广州 3 大片区,这三个片区有大型的骨干路由作为邻近省级区域的数据交汇中心,例如上海片区涵盖了上海、江苏、安徽、山东、浙江、福建、江西这几个省,而每个省的内部又有庞大的、互相连接的城域网,而在某个城市的城域网内部,又有数以万计的学校、企业、家庭等局域网的接入,从而形成了从局域网→城域网→广域网三个层级。
此外,不只是中国电信,其他运营商也有各自的骨干网,例如中国联通有 CHINA169 骨干网和 CNCNET 骨干网,中国移动有 CMNET 全国骨干网…… 不同国家级互联网业务提供商(Internet Service Provider, ISP)建立的不同骨干网之间也有数据交换的中心,这使得信息和数据包可以自由地从全国的任何地方流向任何地方。(相关链接:《互联网骨干网全面解析》https://zhuanlan.zhihu.com/p/32090927)
连通性的问题解决了,还要解决数据包在庞大的 “网上公路” 迷路的可能性。在上述提到的各个级别的网路中,分布着无数路由节点,每一张骨干网都有自己负责的路由群组和节点,整个群组统称为 as 自治系统(Autonomous system),每一个骨干网管理的 as 自治系统都经过名为 互联网号码分配局的国际机构分配唯一识别代码,例如,中国电信 163 骨干网的 as 自治系统编号为 AS4134。每一张骨干网都有内部路由协议,每一个节点都在依据某种规定互相交换他们所连通的 ip 地址信息,作为数据包在 “旅行” 过程中的指路人。而全国性的骨干网之间也依靠外部路由协议互相交换它们所掌握的 “服务器地图 “,典型的有 BGP 协议。
边界网关协议(英语:Border Gateway Protocol,缩写:BGP),一个去中心化自治路由协议。它通过维护 IP 路由表或‘前缀’表来实现自治系统(AS)之间的可达性,属于矢量路由协议,其使用基于路径、网络策略或规则集来决定路由。
维基百科 https://zh.wikipedia.org/wiki/% E8% BE% B9% E7%95%8C% E7% BD%91% E5%85% B3% E5%8D%8F% E8% AE% AE
BGP 协议使得各大骨干网的路由节点可以以 tcp 数据包的形式互相转发其掌握的路由信息,从而形成一个庞大的、完整的决策网,对数据包提供全面的 “导航服务”,它能计算出数据包从一个客户端通往另一个外省客户端必经的最优路线和路由节点。条条大路通罗马,当一个路由节点故障时,因为各个节点都互相沟通,从而可以带领数据包选择其他路线通网可达的节点,避免 “兜圈子”、“迷路” 等情况。
使用 traceroute(链接:https://tools.ipip.net/traceroute.php),可以利用 ICMP 协议定位您的计算机和目标计算机之间的所有路由器节点。下图展示了我从自己的计算机访问百度设在北京的服务器 39.156.69.79 所经过的骨干网和路由节点,可以看见其经过了 AS4812(中国电信 163 骨干网)的 124.74.232.53、124.74.166.125 等路由节点,而其途径的 AS9808 为中国移动骨干网的 AS 自治系统。
→http 协议是明文协议
→https 协议更加安全,其在 tcp 握手的基础之上增加了以下步骤:
验证服务器数字证书、在 SSL 安全加密隧道协商加密算法的密钥等。
在了解了国内数据包交换原理之后,全球的数据交换就很好理解了——你可以简单地把它理解为国家级骨干网之间的连接和交换。而从国内访问境外服务器有一个特殊之处就在于,我国的国际出入口运营资质是被中国电信、中国联通、中国移动三家国家级ISP垄断的。
跨国企业使用跨境服务合规方式。跨国企业因协同办公、数据交互等自用需求,可以采用以下方式实现跨境联网:跨国企业从境内发起直接租用3家基础电信企业的国际专线(包括虚拟专网),与企业办公自用网络和设备连接;跨国企业从境外直接发起或委托境外运营商,向3家基础电信企业租用国际专线(包括虚拟专网),与企业办公自用网络和设备连接。跨国企业租用国际专线自建自用办公网络时,可委托有资质的第三方(含持国内IP-VPN、固定网国内数据传送等业务许可的企业)提供系统集成、代维代管等外包服务,但第三方企业不得从事国际专线(包括虚拟专网)的线路资源租售等电信业务经营活动。2018年1月10日在北京召开了《跨境数据通信业务政策宣贯会暨产业联盟筹备大会》,国内数十家IP-VPN等相关业务经营企业参加了此次大会。
而国内数据跨境的物理传输介质一般为陆上光缆和海底光缆。通过上海直达美国的CN2骨干网海底光缆,亦或是从广州到香港的163骨干网线路的连接,国内和国外的数据完全可以自由地进行交换,而服务器的连接、数据包的交换、路由的选择,其本质上和访问国内服务器并没有什么区别,其协议的使用也是全球通用的。
所以,一个真正的国际互联网并不存在所谓的“墙”,它依旧是通过海底光缆等物理介质,作为OSI模型中的第一层,为其他几个层次的互联网运行提供服务。不管你是否翻墙,不管你访问的是合法的境外网站还是受到管制和审查的网站,一旦你成功ping同,实现了数据的交换,那么数据包就一定要通过我国设立的互联网国际出入口,从一条条光缆直达国外的服务器。
因此,我很遗憾地看到,即使是律所发表的相关文章《天衡解析 | “翻墙”上网的正确姿势》,也犯了非常严重的计算机常识性错误,导致该篇文章论证的前提就是不正确的。这篇文章指出:
由于企业的“翻墙”行为既未使用合法的“国际出入口信道”,也未接入合法的“接入网络”,甚至未使用境内的“互联网络”,已经违反了《中华人民共和国计算机信息网络国际联网管理暂行规定》的规定,公安机关有权责令企业停止国际联网行为,同时给予警告,并处以15000元以下的罚款。
(链接:http://www.tenetlaw.com/index.php?m=content&c=index&a=show&catid=8&id=989)
然而, 当我们对互联网运行的机制和原理有了初步的了解后就能轻松发现这句标红的话的严重错误——我在上文所介绍的一切专业术语的实际运作,不管是DNS解析、TCP握手,还是AS自治系统、BGP、路由跳转、ICMP协议……一切的基础都是物理层。
如果你没有接入各大运营商设立在城市里的合法的城域网;
如果数据包没有经过各大国家级ISP的合法骨干网和路由节点AS自治系统;
如果境外数据访问没有经过国内三大运营商经国家批准设立的合法国际出入口并通过合法的陆上、海底光缆设施直达境外服务器……
你的一切数据交换和网站访问都是不可能凭空实现的。
换句话说,即使一家企业使用某个国外代理服务器作为中转节点以逃避GFW的审查,这一翻墙行为的一切基础都是建立在使用合法的国家互联网基础设施之上的。因为你不可能自己去发射一颗卫星专门用来刷推特,也不可能自己制造海底电缆,自发地潜水到海底接入别的国家的网络。
因此,对于普通个人和企业来说(这里的“普通”是指没有能力发射卫星、埋海底光缆),根本不存在所谓“非法的国际出入口信道”、非法的“接入网络”、“在不使用境内互联网络的前提下访问域外服务器”。
一个最直接的证据,也是每个人都能亲身试验的方法,就是使用前文介绍的traceroute命令,访问某个境外服务器的ip地址,遍历数据包途经的骨干网和路由节点,你就会知道,你到底是不是在使用国家级电信运营商布建的、国家批准的网络基础设施了
当你成功访问境外服务器,当然也意味着成功实现了翻墙,但你的数据经过的是AS4812(中国电信上海路由群组)、AS4134(中国电信163骨干网路由群组),最后通过海底光缆直连美国加利福尼亚州洛杉矶的AS8100路由群组。你使用的一切光缆、路由节点、海底光缆,全都是经过工信部审批通过的国家级互联网基础设施。翻墙就是使用了非法的信道——这种逻辑是很可笑的。
因此,国际出入口就在那里等着你,海底光缆也在向你招手,凭什么不能访问境外网站呢?在看了下文GFW原理和翻墙原理的介绍,你就会知道,你不能访问境外网站的唯一原因是你正在遭受一个不受法律规制的系统的不间断网络攻击,而你使用任何途径翻墙的基本原理永远都是——你使用了某种技术抵御或避免了上述网络攻击。


文章评论